遥遥领先
浏览器原理
浏览器原理
解析 html
图标
跨标签页通信常见方案
前端开发中遇到这种动态属性
事件循环
CSS 属性计算过程
你不知道的 CSS 之包含块
面试题
CSS基础
CSS基础
常用样式
CSS 基础
简单且重要的东西
表单
css 详情
文本
盒模型
CSS3 Flex布局(伸缩布局盒模型)学习
Flex 布局整理【全】
SASS语法嵌套规则与注释
css:变形;伪类;旋转;倾斜;透视;动画延迟;媒体;图标
css:栅格;
css:盒子模型;背景样式;渐变;表格列表;浮动;定位;弹性盒;
css:选择器;表单伪类;文本控制
css-in-js
css实现三角形的6种方法
flex属性 子元素弹性布局
html语义化
scss
元素权重
变形动画
响应尺寸
媒体查询
字体图标
定位布局
导入嵌入样式
帧动画
常用 sass
常用样式
弹性布局
性能
数据样式
文本控制
权重应用
浮动布局
盒子模型
组件库
背景处理
自定义icon图标
过渡延迟
sass
JS基础
JS基础
BOM 浏览器对象模型
粘贴板复制
constructor 指向原型
如何转换(打包)
克隆
Other
vscode 插件集合
JavaScript 工具方法
javascript 高级程序设计
javascript 工具方法
js:promise;dom;事件;圆形绘制;渐变;
js url 控制
js:变量;运算符;流程控制;类型检测;
js:字符串;布尔;数字;日期;数组;set;map;闭包;作用域;
js:对象;原型链;继承;访问器;
js:模块设计;导入导出;动态加载;打包;正则;
js 如何判断是否在 iframe 中及防止网页被别站用 iframe 嵌套
js 文件转换
pdf 预览
函数扩展方法
原型链
双问号和双竖线区别
各种 JS 模板引擎对比数据(高性能 JavaScript 模板引擎)
文件分片上传
时间封装
浏览器多线程
建模
运维管理
运维管理
查找哪个进程占用,并且获取占用代码
VUE基础
VUE基础
开始
Markdown1
SSR 服务器渲染 server side render
二次开发框架
1.vue3 介绍
10 watch侦听器
11watchEffect高级侦听器
12 组件&Vue3生命周期
13 实操组件和认识less 和 scoped
14 父子组件传参
15 全局组件,局部组件,递归组件
16 动态组件
17 插槽slot
18 异步组件 代码分包 suspense
19 Teleport 传送组件
2.vue3 配置环境
20 keep-alive缓存组件
21 transition动画组件
24 兄弟组件传参和Bus
3.Vite 目录 & Vue 单文件组件 & npm run dev 详解
33 css Style完整新特性
4.模板语法 & vue 指令
5.虚拟 dom 和 diff 算法
6.ref 全家桶
7.认识Reactive全家桶
8 认识to系列全家桶
Layui 自定义模块的使用方式
Vue3+TS组件库搭建
iframe向子页面发送请求
jquery 面向对象.md
jquery
layui 常用代码
layui-学习02-全局样式
layui模板引擎
slot
tsx组件式开发
uniapp iconfont
vue loader v15
vue-router
vue.js 高级
vue
vue2
vue3
vue3
vue3 中 update:modelValue
vue3 复习 1.1
vue3复习1.2
vue3复习1.3
vue3 复习 2.1
vue3 复习 2.2
vue3差异
vuex
vue 基础.md
vue高级
webpack todo
xiaoman
yy vue学习
一款强大的Vue-markdown编辑器插件
临时文件
多个 ref ref 数组
常用
手撸vue3框架
/zh/base/vue/vue/无标题笔记 .md
服务器渲染
模版
自定义弹窗
鼠标悬浮禁用展示
其他
其他
Git bash和 Git GUI设置中文
git 提交规范
github加速
git 命令速查表
git常用命令
java 项目遇到的问题
JAVAFX
ngrok使用教程
/zh/base/other/orangePi/index.md
DOCKER 基础
KONG 的使用
pda 使用 docker 和 kong
Docker 部署 Vue3 项目
梯子
ssl 申请免费证书
科学上网
vscode
网站收集
wkhtmltopdf
12.1-12.31 工作量化内容
1.1-1.26 工作量化内容
zt系统架构图
临时文件
会议事件
分支管理
图片精修
家庭网络配置
密码本
小型入库出库
常用软件
年中总结
快捷键
技术栈
抠图
抠图
CentOS7yum安装PHP7.2的操作方法
HarmonyOS
Shell篇
VMware虚拟机安装黑苹果MacOS Mojave系统详细教程
Yapi+Docker的安装与配置
centOS7虚拟机设置固定IP
demo
docker ci cd(自动发布部署)
io
iptables防火墙
linux常用命令
linux暴露端口可以被外部访问
linux让程序在后台运行的两种方式
mac
nginx
nginx
nginx 前端配置
nginx反向代理
yum install beanstalkd
内网穿透
前端配置
安装
常用命令
查看进程
网关
苹果
获取宝塔Linux面板登陆地址账号和密码
虚拟机 静态ip(不完全能用)
虚拟机
证书申请
进程、线程、协程、CPU
阿里云外网访问mysql
黑苹果目前还存在的问题
处理蝶式键盘连续按键问题
/zh/base/other/操作系统/mac/无标题笔记 .md
vscode 设置自动提交
win10 添加 Microsoft store 中自带的 Ubuntu18.04、启用 systemctl 命令
搭建云桌面虚拟机
Cannot connect to the Docker daemon at unix:///var/run/docker.sock. Is the docker daemon running?
Cannot connect to the Docker daemon at unixvarrundocker.sock. Is the docker daem
Docker
Docker安装CentOS7及MySQL5.7
Docker安装CentOS7及MySQL5.7
Docker安装CentOS7及基本配置
Linux下安装软件命令详解
Linux下安装软件命令详解
apt-get
docker 基础
docker-compose
docker-compose使用
docker-compose收录
docker安装postgresql
docker安装postgresql2
docker容器镜像关系
httpslabs.play-with-docker.com
k8s
swoole docker
win10安装docker并配置国内镜像
wsl
原理
命令吃瓜总结
如何把ISO镜像转换成Docker镜像
容器内使用sudo 报bash: sudo: command not found
容器内使用sudo 报bash: sudo: command not found
解决WSL2中Vmmem内存占用过大问题
设置环境变量
设置环境变量
镜像详细信息查看
镜像详细信息查看:
ELK
EXPLAIN
Linux 下 RabbitMQ 的安装及使用
MD
MQ
MYSQL 判断索引是否生效
MySQL表的四种分区类型
Mysql
Postgresql
RabbitMQ系列(五)使用Docker部署RabbitMQ集群
/zh/base/other/数据库/Untitled Database.md
canal
canal权限
kafka
key的常用命令
mongodb复杂条件查询 (or与and)
mongodb操作
mongodb查询
mongodb需要创建一个读写用户进项访问collections
mycat
mysql8.0错误:this authentication plugin is not supported
mysql规范
postSql使用说明
rabbitmq
rabbitmq
rabbitmq
redis
redis常用操作
一节课解密阿里巴巴canal
事务处理
分区
数据库分组group_concat
/zh/base/other/数据库/无标题笔记.md
查看mysql数据库连接数、并发数相关信息
用docker部署RabbitMQ环境
省份
/zh/base/other/无标题笔记.md
日报
/zh/base/other/时间缩写.md
服务器
条形码库
浏览器插件
滤镜
简
简历
/zh/base/other/语言类/csharp/.net.md
Xamarin.Android通过闹钟(AlarmManager)实现定时功能
/zh/base/other/语言类/csharp/无标题笔记.md
/zh/base/other/语言类/golang/Beego Controller.md
Beego 框架 app.conf 配置
Golang
Go语言的panic类型
beego + websocket 向页面推送数据(二)
beego model
beego.md
beego框架-logs模块学习笔记
/zh/base/other/语言类/golang/dep init #初始化项目.md
git curl 56 errno10054
go2php.md
golang gui
golang 密码学
golang 笔记
golang 读写锁 channel
golang中struct、json、map互相转化
golang打包.md
golang配置代理
go国内镜像配置
go笔记.md
go语言http设置及超时请求
gui walk
httpswww.cnblogs.comdesmond123p9821687.html
iris session
iris 简单demo
使用go编写webassembly
前锋golang学习资料
基础
处理goget 超时
实战.md
Netty
java
java 协程
java实现代码自动生成方案
java常用类
java类
map
maven
mybatis plus
netty实战
servlet
springbatch
springboot
stream 流处理
分布式处理方案
开始
泛型使用
集合框架
贸易
构建工具
构建工具
flutter 基础
基础
高级
Electron 在企业应用开发中的实践
electron-vue3
vue-electron
开发流程
/zh/base/engineering/electronjs/无标题笔记.md
流处理方案
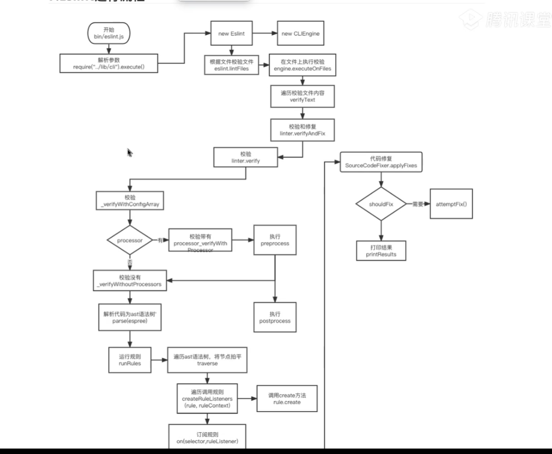
eslint
Nodejs
Nodejs中ArrayBuffer 与 Buffer的互相转换
centos-nvm
child_process
dayjs
express服务器代理解决跨域
html和选择器
nodejs高级
nodemon
nodemon自动检测到目录中的文件更改时通过重新启动应用程序来调试基于node.js的应用程序
npm/pnpm/yarn 切换源
nuxt.js框架服务端渲染
nuxtjs服务端渲染
package配置
pm2 运行以及启动Nestjs
sse 服务器通知客户端
yalc
一个vue打印插件
云服务器开发应用
代码规范eslint prettier
地址收藏
多语言脚本(扣区多语言标签)
安装node
安装node
性能指标
技术栈
技术栈
插件
文件操作open
正则匹配
浏览器端JSZip将文件压缩打包下载
资源地址
镜像切换
预览项目工具
ReactNative:Running ‘[node, -e, console.log(require(‘react-native/cli’).bin);]’ command failed.
find_spec_for_exe':找不到gem bundler (>= 0.a) (Gem::GemNotFoundException)
react native 清理缓存
react
react_extension
react脚手架配置代理总结
redux精简版
前置工作
基础
基础
完美解决 fatal: unable to access ‘https://github.com/.../.git‘: Could not resolve host: github.com
常用库
手机安装expo
无法启动新的 React 原生应用,因为 iOS 环境设置不正确
极客react
环境配置
脚手架
蓝牙
路由导航
路由等
运行捆绑包时“无法加载此类文件 - openssl”
基础
一个插件查看编译结果
插件 webpack-bundle-analyzer
一个规范模板
屏幕分辨率计算
待办
手机端调试
package.json
parcel
rollup
vite
基础
手撸vite脚手架
/zh/base/engineering/打包构建工具/vite/无标题笔记 .md
koa +ts 搭建简单项目
webpack核心概念
webpack相关配置
为知
为知
ai
奈学
OWMS仓库地址
qiankun实践
公司相关文档
头程培训
笔记
海外仓
海外仓入库流程
纵腾集团高管来讲课《进化-全渠道零售给海外仓和直发业务带来的挑战和机遇》
麦肯锡解决问题
退出登录
#
eslint
命令检测
流处理方案
Nodejs